「新北市高級中等以下學校因應『嚴重特殊傳染性肺炎』防疫期間教師假別及課務建議處理方式說明表」
發佈 :
2022-05-13
更新 :
2022-05-13
群組 :
分類 :
防疫公告
請各位老師詳閱以下檔案,如有課務相關問題:
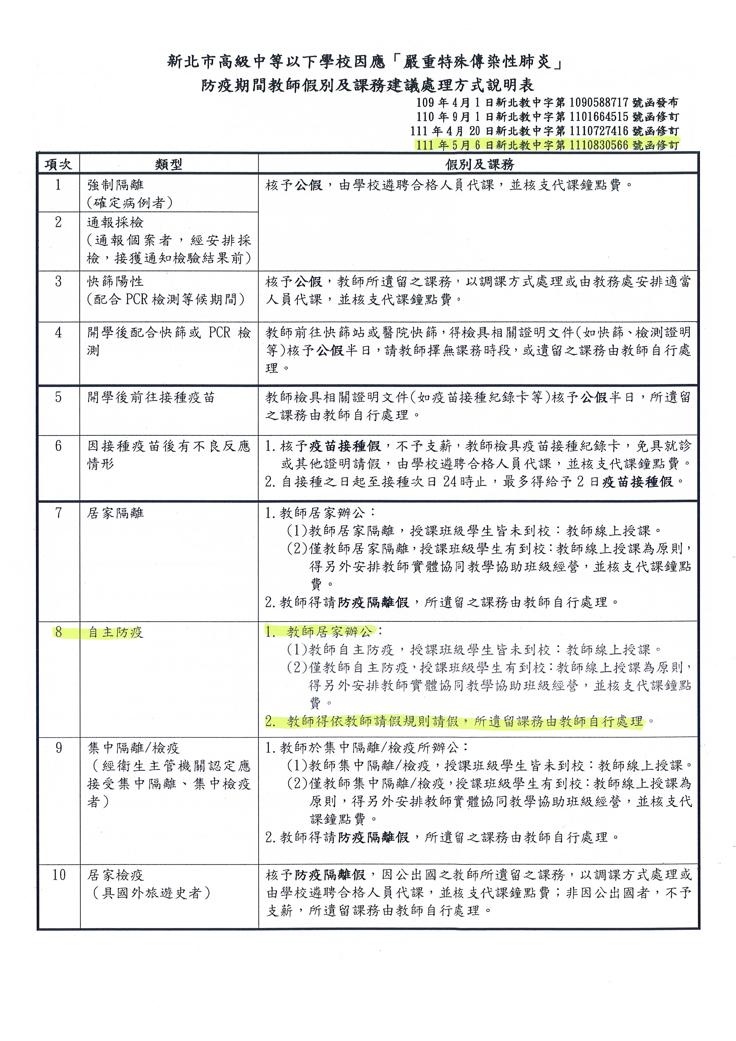
依據新北教中字第1110830566號函,可參考「新北市高級中等以下學校因應『嚴重特殊傳染性肺炎』防疫期間教師假別及課務建議處理方式說明表」。
若有其他疑問,歡迎洽詢人事室與教務處,謝謝各位老師!
依據新北教中字第1110830566號函,可參考「新北市高級中等以下學校因應『嚴重特殊傳染性肺炎』防疫期間教師假別及課務建議處理方式說明表」。
若有其他疑問,歡迎洽詢人事室與教務處,謝謝各位老師!
瀏覽數:
