跳到主要內容區塊
您的瀏覽器不支援JavaScript功能,若網頁功能無法正常使用時,請開啟瀏覽器JavaScript狀態
新北市立清水高級中學 New Taipei Municipal Qing Shui High School
搜尋
回首頁
認識清中
行政單位
校長室
教務處
學務處
總務處
輔導處
圖書館
人事室
會計室
進修部
清中家長會
清中教育基金會
清中教師會
清中校友會
教師園地
學校行事曆
教室/場地預約
常用人事相關表格
教職員離職注意事項
學生園地
學校行事曆
教室位置圖
高中教科書版本
高中專屬規定
高中課表
高中試務與升學
高中升學參考資料
國中教科書版本
國中專屬規定
國中課表
國中試務與升學
進修部資訊
新生專區
學生離校注意事項
數位學習
康軒學習網(請看下方說明)
AILead365(學號,12345)
翰林雲端學院國中(全宜,cssh12345)
翰林雲端學院高中(全宜,cssh12345)
南一OneStudy(教育雲)
ScienceFlix(csshNTP,remote)
National Geographic Kids(密resources)
數位學習平台操作說明
教師數位素養
常用連結
校務資料
新北市教育雲
校務行政系統
公務雲
高中無聲廣播管理
國中無聲廣播管理
Chat Everywhere
校外申請
場地租借(含收費項目一覽)
114年新北區國中教育會考專區
導覽/管理
網站導覽
網站管理
網站導覽
學校架構
學校架構
校園簡介
校史
特色介紹
校景
地理位置
交通資訊
校務簡介
校務發展計畫
校徽
校訓
校歌
新校園簡介
清水好新聞
行政單位
校長室
秘書室
教務處
學務處
總務處
輔導處
圖書館
人事室
會計室
進修部
家長會園地
教育基金會
清中教師會
清中校友會
理事會組織圖
組織章程
加入校友會
「傑出校友」遴選辦法
校友活動
表單下載
首頁
行政單位
輔導處
特教組
特教組公告
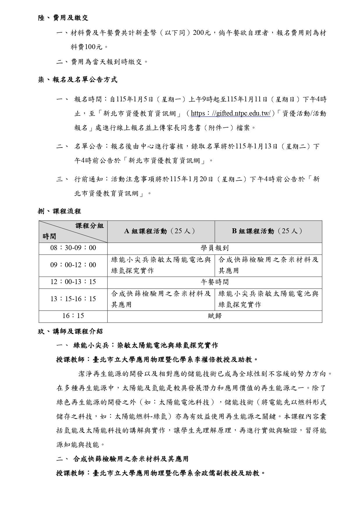
114學年度國中學術性向資優教育方案學生充實課程 【SDGS科技營:綠氫革命與奈米守護者】
字體大小調整
小
中
大
您的瀏覽器不支援JavaScript功能,若網頁功能無法正常使用時,請開啟瀏覽器JavaScript狀態
作者 :
王嘉渝
發佈 :
2025-12-24
更新 :
2025-12-24
群組 :
特教
分類 :
一般公告,公告學習資源
114學年度國中學術資優寒假營隊實施計畫(公告版).pdf
瀏覽數:
加到我的最愛
登入成功
Close (Esc)
Share
Toggle fullscreen
Zoom in/out
Previous (arrow left)
Next (arrow right)